Skip to content
Accelerating Cambodian excellence.
Home
Topics
Digital Transformation
Organizational Development and Human Resource
Women Entrepreneurship
Skills Development
Business Funding
Economic Promotion
Business Directory
Business Login
Business Register
Investor Application
Menu
Home
Topics
Digital Transformation
Organizational Development and Human Resource
Women Entrepreneurship
Skills Development
Business Funding
Economic Promotion
Business Directory
Business Login
Business Register
Investor Application
*Kindly remember to read the Terms and Conditions.
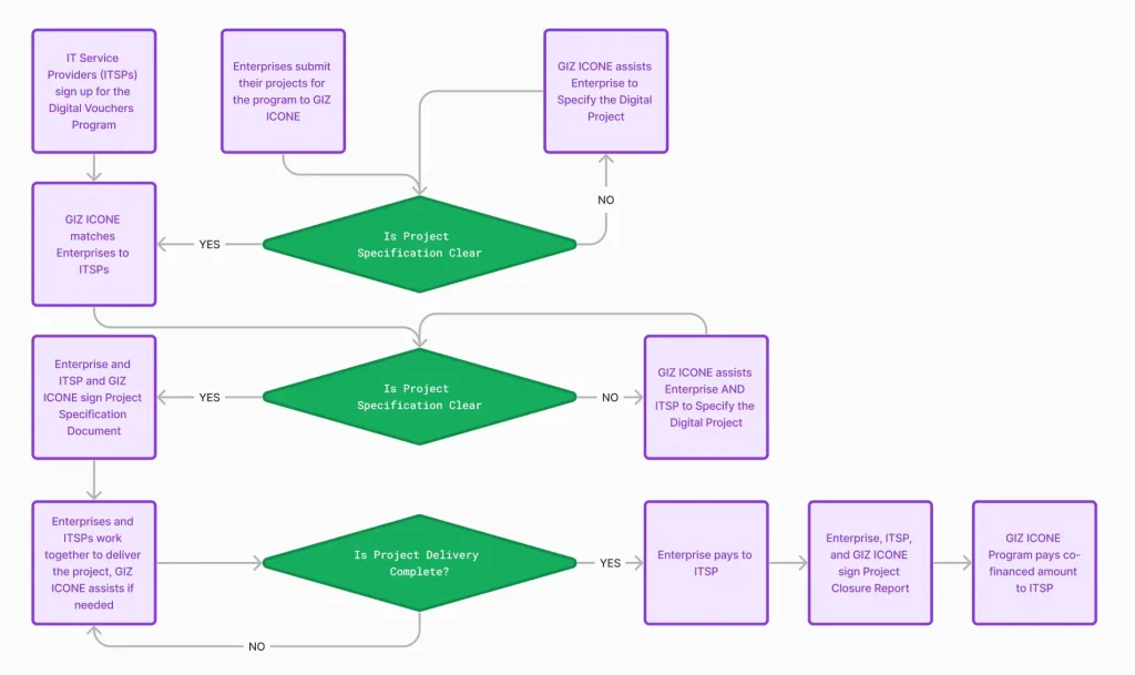
Selected ITSPs’ services/products delivery to GIZ ICONE program member enterprises will be co-financed by GIZ.
Application and screening process is in place to successfully implement digital projects for enterprises
Digital projects are financed by the enterprises with up to 50% of the project value and max. 1000 USD contribution from GIZ ICONE.
The cashflow from GIZ is paid directly to the ITSPs based on proof-of-delivery upon project completion.
Program length: 14 months, starting November 1st 2023.
Maximum 60 companies, 25 of which are women-led/owned